Arduino Obstacle Avoidance Car PCB

Project completed when I took CENG 298: Introduction to Printed Circuit Board Design at Chapman University, Fall 2024, earning an A+

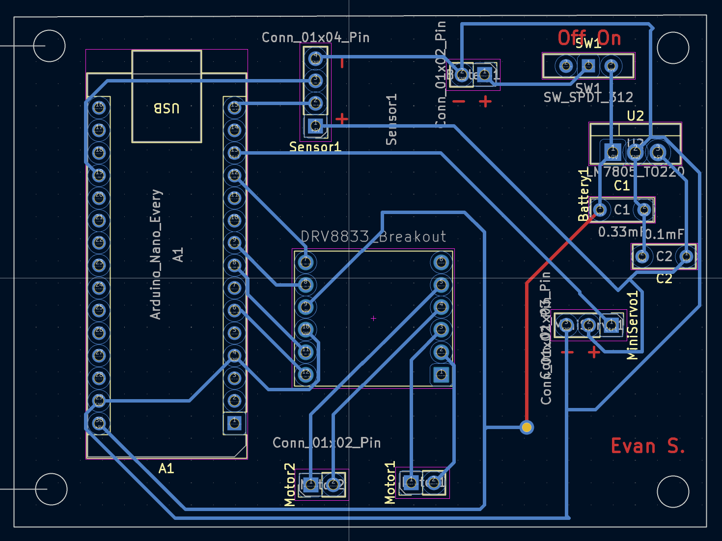
Designed a multilayer PCB in KiCad with dedicated power planes, carefully routed high-current motor traces, and integrated noise-filtering capacitors to ensure stable sensor operation. Integrated an H-bridge motor driver with flyback diode protection and thermal management considerations to support continuous operation under load. Implemented sensor firmware in C++ that combines multiple ultrasonic readings with software filtering to reduce false positives and improve overall detection accuracy.

Previous
Previous

2 Bit Digital Logic Counter